学院简介
学院领导
学院精神
学院荣誉
校名题写
校徽说明
校容校貌
党章党规
法律法规
党建活动
教研动态
实训设施
教师风采
技能大赛
教育方针
教务处
机械工程系
机电工程系
电信工程系
现代服务系
实训生产管理处
学院要闻
图片报道
通知公告
校务公开
学院视频
活动集锦
资助政策
规章制度
学生服务
招生简章
入学指南
专业介绍
网上报名
就业动态
名企介绍
校园活动
国际交流
校际交流
校企合作
学生获奖
书法绘画
摄影作品
学院地图
车行路线
联系方式
今天是:2026年
站内搜索
首页
学院概况
党团建设
教育教学
新闻中心
视频中心
学生管理
招生指南
就业动态
合作交流
学院风采
服务中心
通知公告
您现在的位置:
网站首页
> 新闻中心 > 通知公告 > 详细内容
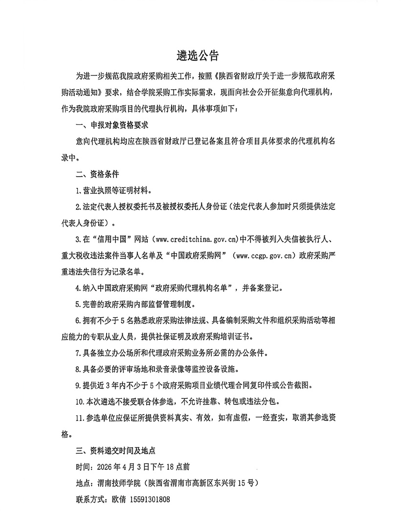
渭南技师学院公开征集意向代理机构遴选公告
发表时间:
2026/3/30
浏览次数:
357
学院要闻
图片报道
通知公告
校务公开
地址
陕西省渭南市高新区东兴街15号
邮编
714302
电话
0913-2074789
传真
0913-2116190
网址
http://www.wntc.cc
友情链接
中华人民共和国教育部门户网站
人力资源和社会保障部
中国教育新闻网
陕西省教育厅
陕西职业教育网
渭南人民政府网
学院地址:陕西省渭南市高新区东兴街15号
招生咨询电话:0913-2074789
办公室电话:0913-2116190
网址:http://www.wntc.cc
关注渭南技师学院微信公众号
版权所有 ©2019 渭南技师学院,陕西省渭南工业学校 网站备案号:
陕ICP备2021008078号